首页
关于我们
公司简介
组织架构
公司荣誉
项目案例
军工单位
档案局馆
企业集团
教育高校
政府机关
公检法司
新闻动态
公司新闻
中标新闻
签约新闻
解决方案
联系我们
当前位置:
首页
>
新闻动态
>
中标新闻
公司新闻
中标新闻
签约新闻
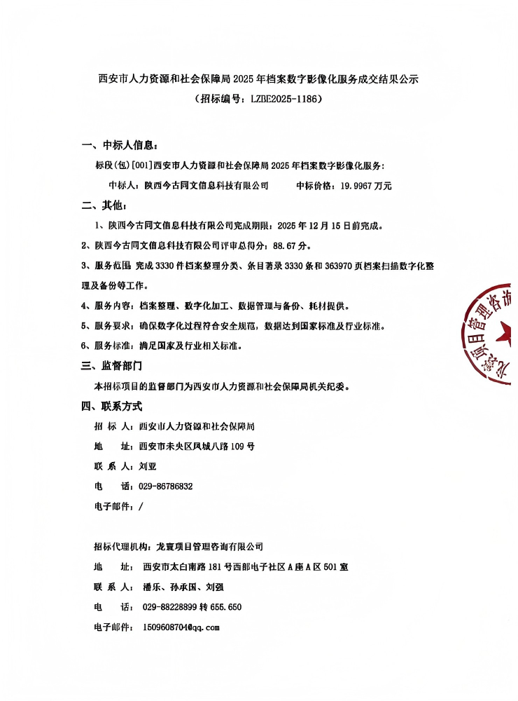
西安市人力资源和社会保障局2025年档案数字影像化服务成交结果
发布日期:2026-03-05
浏览次数:
12
上一篇:
西安文理学院档案整理及数字化加工服务项目(二次)中标(成交)结果
下一篇:
喀什地区疾病预防控制中心(喀什地区卫生监督所)采购档案数字化服务二次中标(成交)结果
查看更多 >>
推荐案例
军工单位
MORE+
档案局馆
MORE+
企业集团
MORE+
教育高校
MORE+
在线咨询
微信咨询
扫码一对一沟通
联系电话
029-81100656
返回顶部